信息公示
制造业一站式项目申报专家To enterprise service consultant type growth of science and technology as the core of the new model
苏州首家、昆山首个!昆山这家企业获得国家级认证
2021-08-19截至目前,江苏省共有29家企业通过智能制造成熟度认证,其中三级以上12家。友达光电高分通过评估认证,成为省内获三级认证企业中的得分最高者,是昆山制造行业首个获得该证书的企业,也是苏州首家通过三级认证的企业,为液晶面板行业智能制造发展水平树立标杆。

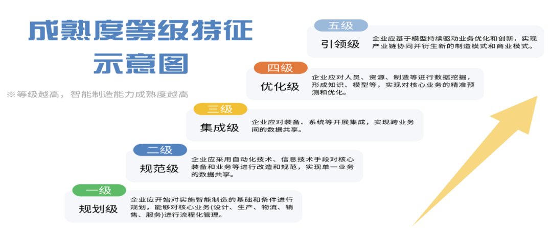
智能制造是工信部重点宣传和推广的工作之一。此次评估依据相关国家标准,以能力域为单位,通过人员交流、现场巡视、系统查看等方法,评估企业当前智能制造能力发展水平,涉及组织战略、人员技能、数据集成、信息安全、生产作业、工艺设计等共计16个关键环节,帮助企业识别发展过程中的短板不足,助力其在智能制造转型升级阶段识别差距、确定目标、实施改进。
友达光电(昆山)有限公司于2009年落户昆山开发区,主要从事低温多晶硅液晶面板研发生产,是相关领域内全球制程技术及生产设备最先进、良率最高、研发能力最强的企业。产品具有高分辨率、高屏占比、轻薄等特性,主要应用于国内外高端智能手机及平板电脑,高端产品市场占有率位居全球前三。
近年来,友达光电大力推动企业的智能化改造和数字化转型,充分应用工业“互联网+AI+5G”技术,不断优化生产流程,通过各场景将分布广泛、零散的人、机器和设备全部连接起来,构建统一的互联网络。2020年,友达光电投入1.1亿,用于提高自动化水平和信息化水平,带动高端显示产品研发创新,获评昆山首家苏州市级示范智能工厂。
下一步,市工信局将进一步发挥友达光电示范效应,依托中国电子技术标准化研究院智能制造评估评价公共服务平台昆山分平台,引导更多企业对标智能制造能力成熟度国家标准,开展智能制造水平自评估,积极参与智能制造能力成熟度评估,帮助企业了解自身弱项和转型痛点,明晰智能化数字化改造方向,不断实现质量提升、效率提升、动能提升。
部分素材来源:昆山开发区发布

苏州西之格信息技术有限公司为中小企业提供相关的科技项目申报咨询、智能车间诊断、知识产权申请等服务,帮助企业快速简洁的获取相关政策消息。联系张经理:18015517296(微信同号)
本文地址:http://www.xzgxx.com/information/135.html

